發布時間:2015-10-25 瀏覽次數:2554
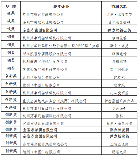
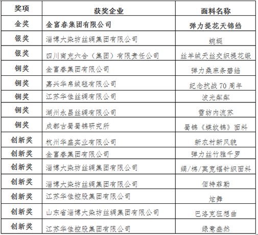
2015年10月24日,由中國絲綢協會與中國國際絲綢博覽會組委會發起 開展的“2015中國四季絲綢面料創新設計大賽”評選結果在浙江世貿國際展覽中心揭曉。 本次大賽以“現代時尚、絲享生活”為主題,組委會共收到18家企業70份作品,其中春夏 面料產品42份,秋冬面料產品28份。大賽組委會本著“公平、公開、公正”的原則,組織 蘇州大學、浙江理工大學等高校教授及行業專家對參賽作品的設計創意、造型結構、面料 材質、工藝手法、色彩搭配分別進行打分,并按照得分從高到低順序確定獲獎企業名單。 最終來自蘇州市錦達絲綢有限公司參賽的“絲羅?木槿繁花”面料、金富春集團有限公司參 賽的“彈力提花天錦縐”面料脫穎而出,分別獲得大賽春夏面料組和秋冬面料組金獎;嘉 興市特欣織造有限公司、淄博大染坊絲綢集團有限公司等四家企業獲得大賽銀獎,其余獎 項詳見附件。



本次大賽的成功舉辦,為國內絲綢企業挖掘和培養面料設計專業人才 ,搭建了重要的交流平臺和展示舞臺。大賽組委會為獲獎企業分別頒發了獎牌和證書,鼓 勵絲綢面料生產企業立足市場需求,緊跟國內外市場面料流行時尚,為下游服裝、家紡產 業開發出更多符合市場流行趨勢并具良好應用前景的面料新品,不斷提升絲綢終端產品的 科技含量和競爭力,更好地促進新時期我國繭絲綢行業結構調整和轉型升級發展。
附件:“2015中國四季絲綢面 料創新設計大賽”獲獎企業名單
1、春夏季面料組

2、秋冬季面料組

中國絲綢協會
二〇一五年十月二 十九日